2020. 3. 12. 17:11ㆍ3분 해설
글. 박장환 교수, 국립한경대학교 전기전자공학과
안전도(Machine Safety)에 대한 중요성은 이제 전 산업분야로 확대해가고 있는 중이다. 지능성의 발전과 구현화 기술은 스마트기기의 개발을 업그레이드 하면서 기계와 작업자 사이의 안전성 뿐만 아니라 설비의 효율적인 사용을 증대 시키면서 자산적인 관리 측면과 동시에 생산성을 효율적으로 관리하고 있다. 안전도의 체계적인 첫 신호탄으로서 1996년 EN 954-1 안전성의 개념이 정립되어 많은 공헌을 하였으나 현시대의 기술적인 부합에 현실성이 많이 결여 되면서 새로운 구상을 갖는 안전도 개념이 도입되어야 했다.
IEC 61508의 기능안전성(Functional Safety) 개념이 도입 되면서부터 안전성에 대한 기반이 마련되어 공정부분(IEC 61511, SIS, System Instrumented System), 기계부분(ISO EN 13849, PL: Performance Level), IEC 62061 까지 많은 부분에 안전도에 대한 새로운 구상이 도입되어 산업계에서 활용되기 시작하였다. 과거에는 기계의 SRP/CS (Safety Related Part of Control System)은 EN 954-1에 따라 설계되었다. 이 규격에 따라 카테고리 범주 안에 존재하는 위험도(Risk)는 이에 상응되는 시스템 행위가 결정론적인(Deterministic) 접근방법에 의해 결정되어 서술되었다. 그러나 전자부분이나 프로그램이 가능한 지능성을 갖는 부분들은 더 이상 EN 954-1에 의한 카테고리 구분 방식으로는 안전도를 획득할 수 없었으며 더구나 확률적인 접근방법이 EN 954-1에서는 가능하지 않으므로 고장확률에 대해서는 어떠한 표현도 가능하지 않다. 이러한 단점 등을 보강하기 위해 EN 954-1의 후속 규격으로 EN 62061, 뿐만 아니라 EN ISO 13849-1의 규격이 뒤 따르게 되었다.
ISO 13849-1의 기반은 EN 954-1의 여러 기술적인 내용을 확장하여 새로운 표준으로 구성되어져 있다. SRP/CS의 설계 시 요구되는 카테고리(Category), 위험도 그래프(Risk Graph)등은 EN 954-1에서 이미 사용되는 용어로 ISO 13849 안전도 구성에 가장 중요한 핵심으로 사용된다. ISO 13849-1은 안전도의 구현과 그 평가에 있어 IEC 61508이나 EN 62061의 기반을 이루는 기능안전성(Functional Safety)과는 달리 응용범위가 전기, 전자 기기 및 기계, 그리고 유·공압도 포함한다.
본 논고에서는 EN 62061에 대한 상세한 내용은 다음에 기술하기로 하고 여기서는 ISO 13849에 대해서 기술한다. ISO 13849-1이 새로운 표준으로 만들어 지기 까지 간단히 기술 하고자 한다.

2006년 유럽표준으로 받아들여진 EN ISO 13849-1이 EN 954-1을 대신하는 표준으로 공표되었다. 그리고 그 후 2007년 5월에 EN ISO 13849-1, 즉 “기계 안전성 – 제어 시스템의 안전관련 부분들 – Part 1. 설계를 위한 일반원리”(Safety of Machinery – Safety Related Parts of Control Systems – Part.1 General Principle for Design)가 EN 954-1에 대한 후계자로서 EU 기계 지침서(EU Machinery) 아래에 통합되었다. 최근의 확장 이전에, 2009년 11월 30일에 EN 954-1이 배제되었다.
ISO 13849는 안전도 평가를 위한 근거로 위험도 감소(Risk eduction)와 평가(Risk Assesment)를 시행하게 된다. 이것들은 안전도 전반에 대하여 중요하므로 기계류의 안전도 규격 타입과 함께 기술한다.
ISO 13849-1의 기반은 EN 954-1의 여러 기술적인 내용을 확장하여 새로운 표준으로 구성되어져 있다. SRP/CS의 설계 시 요구되는 카테고리(Category), 위험도 그래프(Risk Graph)등은 EN 954-1에서 이미 사용되는 용어로 ISO 13849 안전도 구성에 가장 중요한 핵심으로 사용된다. ISO 13849-1은 안전도의 구현과 그 평가에 있어 IEC 61508이나 EN 62061의 기반을 이루는 기능안전성(Functional Safety)과는 달리 응용범위가 전기, 전자 기기 및 기계, 그리고 유·공압도 포함한다.
위험도감소(Risk Reduction)와 평가(Assessment)
“기계벤더나 이를 위임받은 대표는 기계나 기계류(Machinery)에 응용되는 건전성과 안전기능을 결정하기 위하여 위험도 평가(Risk Assessment)가 실행 되도록 보장되어야만 한다. 위험도 평가의 결과를 고려하여 기계류는 설계되고 만들어 져야 한다.” (Machinery Directive 2006/42/EC, Annex I )
이 유럽의 기계와 기계설비의 지침서는 여러 종류의 위험도로부터 운용자를 보호하기 위하여 기계의 위험도 평가와 안전 시스템의 실현화를 위해 유럽표준 위원회(European Committees for Standardization) CEN과 CENELEC는 기술적인 요구사항들을 지시서의 내용들로 변경하는 일련의 표준화를 이슈화 했다. 이 이슈화된 기계류의 안전표준화는 크게 세 종류의 그룹으로 구분된다. 그룹 A는 기본적인 안전기능의 요구사항을 충족해야 되는 그룹, 안전전문그룹 규격으로 기계류의 서로 다른 그룹 및 종류에 대한 상세한 안전측면에 대한 내용을 포함. 그리고 규격 C는 단일 기계류의 규격으로 모든 중요한 위험에 대한 보호조치 및 상세한 요구 사항 등을 포함한다. 이를 아래 그림에 나타내었다.

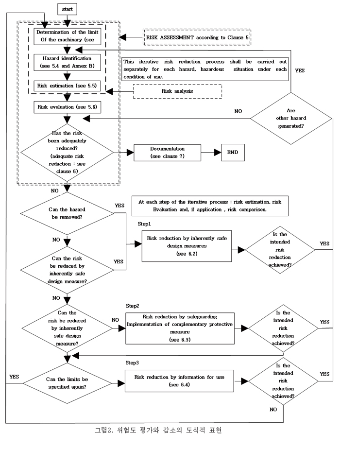
위험도평가라 함은 다음과 같이 정의할 수 있다. “적절한 안전도 조치를 선택하기 위해 위험상황(Hazardous Situation)에서 건강에 해가 되거나 부상이 가능한 정도(Degree)와 확률에 대한 포괄적인 예측”을 의미한다. 기계나 설비가 안전하게 만들어 지기 위해서는 운용할 때 발생 될 수 있는 위험도를 평가 하는 것이 필요하다. 기계에 대한 위험도 평가와 감소는 EN/ISO 12100에서 서술되어 있다. 위험도 평가에는 여러 가지 평가기술이 존재하나 평가를 수행하는데 어떤 방식이 올바른 방법이라고 어떤 전문가도 주장 할 수 없다. 위험도 평가의 목적은 위험(hazard)의 식별, 각각의 위험과 연결 될 수 있는 위험한 이벤트 식별, 위험도 감소의 필요성 여부 결정, 그리고 요구되는 위험도 감소의 결정 방법. 즉 – 안전기능의 식별, PLr의 결정 – 에 있다.
일반적으로 자동화 기계류의 안전도 평가를 위한 두 개의 중요한 규격 ISO 12100과 ISO 14121의 두 가지 형태가 존재한다. 기계의 설계 시에 위험도의 최소화를 목표로 안전기능을 구현하고 이를 기반으로 평가와 운용을 통해 안전도를 향상 시킨다. 안전도와 관련된 규격은 ISO 12100 -1/-2에서는 위험도 완화를 위한 전략, 구축 방법을 명시하고 ISO 14121-1 에서는 위험원(Harm)의 확인을 위한 조치 및 위험도의 평가와 산정 에 대해서 기술하고 있다. 그러나 이 두 개의 규격은 2010 년도 후반에 다시 ISO 12100: 2010 으로 통합되어 “Safety of machinery – General principles for design – Risk assessment and Risk Reduction (ISO 12100:2010)”로 불리고 있다. 여기서 이 규격에 대한 자세한 내용을 다 기술하기는 사실상 어렵지만 몇 가지 중요한 내용만을 개략적으로 기술하기로 한다.
이 두 규격은 ISO 13849에 대단히 중요하지만 여기서는 이해를 위해 두 규격을 통합한 위에 언급된 ISO 12100 : 2010에 대해서 기술한다. 일반적으로 ISO 12100 : 2100은 크게 위험도 평가(Risk Assessment)와 위험도 감소(Risk Reduction)로 구성되어 있다. 위험도 평가는 위험도 분석(Risk Analysis)과 위험도 평가(Risk Evaluation)로 구성된다.
위험도 분석은 위험도 평가에 요구되는 정보를 제공하고 위험도 감소가 요구 되는 여부에 대해 판단을 만들게 한다. 이 위험도 분석은 다시 기계류의 한계 결정(Determination of the limits of the Machinery), 위험 식별(Hazard identification)과 위험도 예측(Risk estimation)으로 구성된다.
위험도 감소(Risk Reduction)의 목적은 위험의 제거나 관련이 있는 위험도를 결정하는 다음과 같은 각각의 두 개 요소를 감소시키거나 분리함으로서 이루어 질수 있다.
– 고려중인 위험으로 부터 상해의 심각성
– 상해의 발생확률
이러한 목적에 도달하기 위하여 의도 되는 모든 보호조치는 다음과 같은 세 개의 단계를 통해 응용 이 가능하다.
Step 1 : 설계상의 대책 조치(Inherent Safe Design Measure)
설계상의 대책조치는 위험을 제거 하거나 기계 자체에 대한 설계특징의 적절한 선택에 의해 연관되는 위험도를 감소시키고 또는 기계와 위험에 노출된 사람들 사이에 상호작용에 의해 관계되는 위험도를 감소시킨다. 이 단계는 안전장치 적용이나 이에 대한 보충으로 보호 조치와 같은 부가적인 보호대책에 대한 요구사항 없이 위험이 제거 될 수 있는 유일한 단계임.
Step 2. : 안전장치적용과 또는 보충적 보호조치(Safeguarding and/or complementary protective measure)
안전장치 적용과 또는 보충 보호조치가 위험을 제거하는데 실용적이 아닐 때, 또는 안전 설계 조치를 사용하여 충분히 연관된 위험도를 감소하는데 비실용적일 때, 사용목적(Intended use)과 적절히 합리적으로 예견 가능한 오용(Reasonably foreseeable misuse)을 고려하여 적절히 선택된 안전장치 적용(Appropriately selected safeguarding)과 보조보호조치(Complementary protective measures) 들이 위험도를 감소시키는데 사용 될 수 있다.

Step 3. 사용정보(Information for use)
설계상의 대책조치와 안전장치 적용 그리고 보충적 보호조치의 채택에도 불구하고 위험도가 남아있다면, 잔여위험(residual Risk)도 사용정보에서 식별 될 수 있다.
다음 그림 2와 그림 3에 위험도 평가와 위험도 감소에 대한 서술을 그림으로 나타내었다.

ISO 13849의 내용상의 이해를 돕기 위해 먼저 중요한 용어 몇 가지를 기술한다. 기본적으로 SRP/CS, 카테고리(Category), PL(Performance Level), PLr(Required Performance Level)에 대해 기술한다.
ISO 13849-1에 따라 SRP/CS의 정의는 다음과 같다. “안전관련(Safety Related) 입력신호에 대응과 안전관련 출력신호를 발생하는 제어 시스템의 부분” 즉 안전기능을 제공하기 위하여 할당된 기계제어 부분으로 하드-/소프트웨어로 구성되며 기계제어 부분으로부터 분리되거나 또는 통합된 부분으로 구현이 가능하다. 그리고 PL은 다음과 같이 정의 된다. “예견 가능한 조건하에 안전기능(Safe Function)을 수행하기 위한 제어 시스템의 안전관련 부분에 대한 능력을 명시 하는데 사용되는 차별화된 수준”으로 정의한다. 즉 PL은 시스템의 신뢰성과 안전도를 결정하는 요소들의 척도가 되는 것이다. 이와 관련하여 PLr 즉 요구되는 PL은 각각의 안전기능에 대하여 요구되는 위험도 감소를 취득하기 위해 응용되는 PL을 의미한다.
그리고 여기서 기계제어 시스템(Machine Control System)은 다음과 같이 정의 된다.(표 1) “기계요소, 운용자들, 외부의 제어 설비 또는 이것들의 조합된 부분으로부터 입력신호에 대응되는 시스템, 그리고 기계가 의도한 방식으로 동작을 하도록 출력신호를 발생시키는 시스템“ 으로 정의한다.

카테고리는 다음과 같이 정의된다.
“고장 시에 SRP/CS에 고장과 후속행위에 반대되는 저항성과 이와 관련된 제어시스템의 안전관련 부분의 분류를 의미”
ISO 13849 대한 응용을 위해 구현과 그리고 위험도 평가 및 관리 등은 다음 원고에서 기술하고 여기서는 PL을 구성하는 주요 요소들에 대해 기술한다. SRP/CS에서 PL의 결정을 위한 요소는 다음과 같다.(표 2)

글. 박장환 교수, 국립한경대학교 전기전자공학과
'3분 해설' 카테고리의 다른 글
| 역사학자 이이화 선생님 연보 및 저서 목록 (1) | 2020.04.01 |
|---|---|
| 머신빌더를 위한 머신 세이프티 국제 규정 해설(3) (0) | 2020.04.01 |
| 머신빌더를 위한 머신 세이프티 국제 규정 해설(2) (0) | 2020.04.01 |
| 서울시 '재난 긴급생활비' 누가 어떻게 지원 받나? 지원 대상 및 신청 방법 (0) | 2020.03.18 |
| 디지털 전환 지원 솔루션 (1) | 2020.03.06 |