2020. 4. 1. 04:28ㆍ3분 해설
MTTFd (Mean Time to dangerous Failure of each channel)
한 시스템의 각각 채널(컴포넌트)이 위험한 고장이 발생되기 까지 걸리는 평균 운용시간으로 정의되는 통계적인 수치이다. 각각의 채널의 MTTFd의 값은 다음과 같은 세 개의 레벨로 주어지고 개별로 각각의 채널에 대해 고려 될 수 있다.(예 단일채널, 이중화 시스템의 각각의 채널) 신뢰성 특성 값으로서 MTTFd는 PL안에서 첨가 될 수 있다. 이 MTTFd 값은 컴퍼넌트에 제공되는 안전기능을 실행을 하지 않는 요소의 결함에 대한 문제를 제기한다. 여기서 “평균(Mean)”의 의미는 각각 개개의 요소들과 관계가 있는 것이 아니고 일반적인 요소들의 평균수명에 대한 기댓값을 뜻한다. 개개의 요소들의 기댓값은 여러 동일한 종류의 요소들에 대한 평균값을 동일하게 상정할 수 있다. 이는 고장 없는 시간이라는 의미에서 보장된 최소의 수명을 다루는 것은 아니다.
이 평균화된 관점은 통상적으로는 부하, 온도등과 같은 응용조건에서 수명 값의 적합성이 이루어지는 것이 아니라는 것을 반영한다. 그리고 신뢰성과 관계되는 시간(Time)은 수명으로 나타낼 수 있다. 고장률을 나타내는 λd와 MTTFd와의 관계는 MTTFd = 1/λd로 나타낸다. “위험스러운(Dangerous)“의 의미는 안전기능의 실행이 저하될 수 있는 고장으로 PL에 영향을 주게 되는 상황을 의미한다. 이와는 반대로 위험하지 않는 고장들은 더구나 안전한 상태를 유발하거나 기계의 가용성이나 생산성의 질을 저하시키고 그 밖에 안전기능을 실행하게 하거나 또는 안전 상태를 유도 또는 그대로 안전 상태를 유지하게 된다.(표 3)

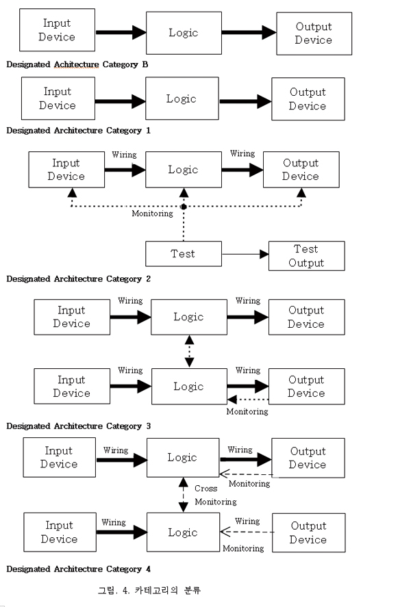
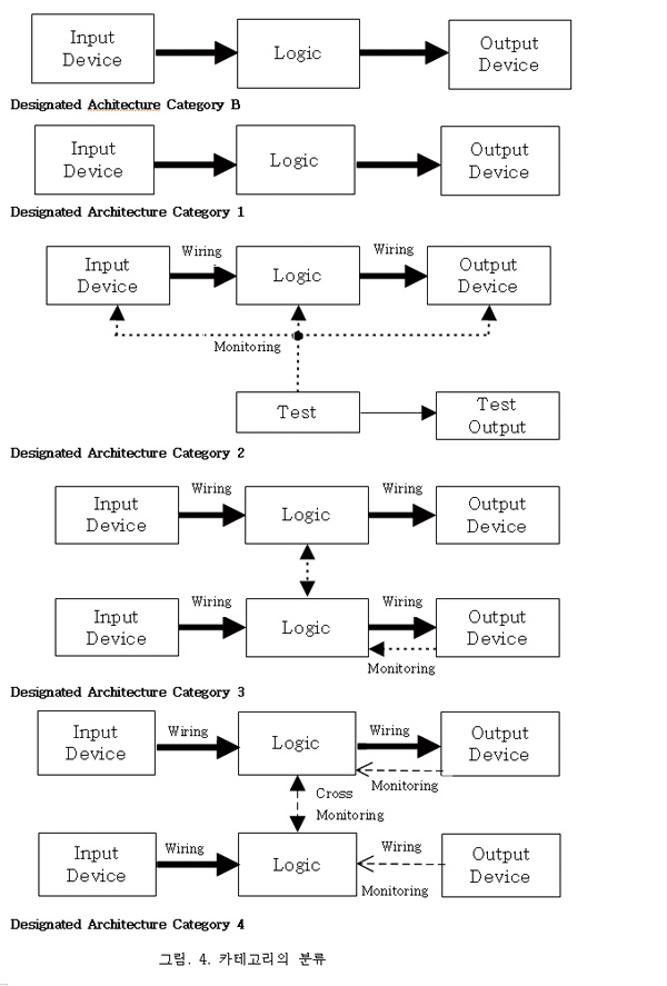
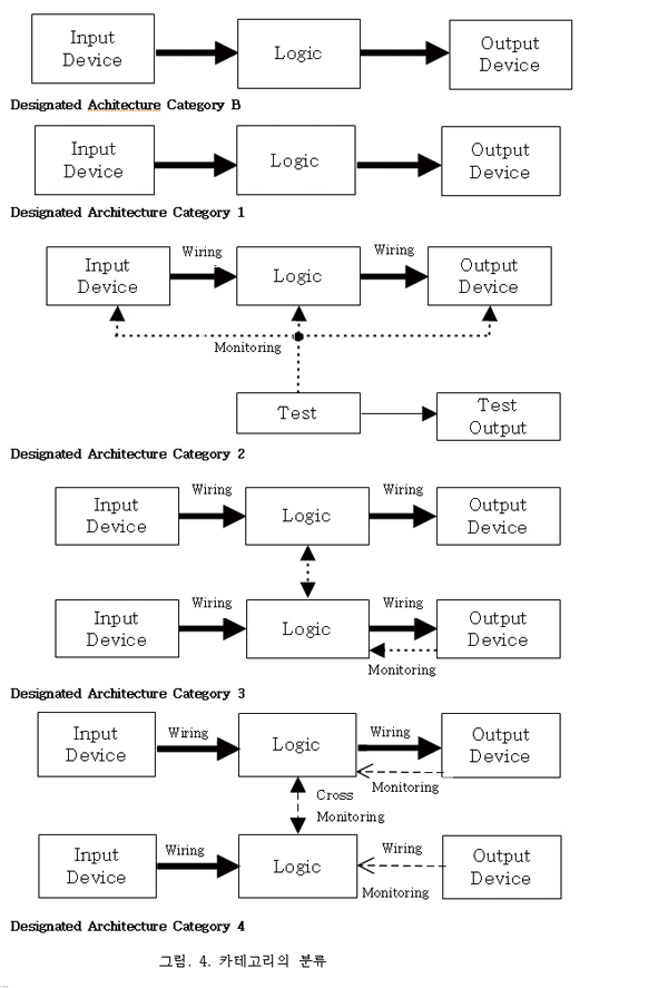
카테고리
결함이 발생 할 경우 결함과 행위에 대해서 내구성과 관계된 SRP/CS의 안전관련 부분을 분류하는 카테고리는 부분의 신뢰성 또는 구조적인 레이아웃에 기반을 둔다. 결함에 대해 높은 저항성(내구성)은 위험도 감소가 가능함을 의미한다. 고장 확률값과 PL의 결정을 위해서도 카테고리는 요소신뢰성(MTTFd), 테스트(DCavg)와 CCF(Common Cause Failure)의 원인으로 인해 발생하는 고장에 대한 내구성을 통해 보충하는 중요한 핵심적인 사항이기도 하다.
카테고리 B는 기본이 되는 카테고리로 다른 카테고리 범주에서도 요구되는 사항들이 유지되어야만 한다. 즉 다른 모든 카테고리들도 기본적으로 무조건 카테고리 B를 포함해야만 한다. 카테고리 B와 1에서는 중대한 결함에 대한 내구성이 적합한 요소들의 응용과 선택을 통해 도달 할 수 있다. 결함이 나타날 시에는 안전기능은 영향이 없다. 카테고리 1은 카테고리 B와는 반대로 응용을 통해 결함에 대해 안전성이 유지되는 요소와 원리를 응용하여 높은 내구성을 갖는다. 카테고리 2,3,4에서는 개선된 성능이 먼저 주어진 안전기능을 참고로 하여 구조적인 조치를 통해 도달할 수 있다.
카테고리 2에서는 안전기능의 실행이 일반적으로 정기적인 시간간격 안에서 시험장비들을 통해 스스로 시험된다. 시험구간의 적절한 선택을 통해 카테고리 2의 응용시에 적합한 위험도 감소에 도달이 가능하다. 카테고리 3,4에서 각각에 한 개씩 결함이 나타날 시에는 안전기능의 손실이 나오지 않는다. 카테고리 4에서는 항상 카테고리 3에서 적절히 실행된다면, 그러한 결함은 스스로 인식된다. 다음의 그림 4에 카테고리 B, 1,2,3,4에 대해서 나타내고 중요한 기술적인 특징들은 표에 이를 기술하였다. 그리고 표 4에 카테고리를 요약하여 정리 하였다.

DC (Diagnostic Coverage) 진단유효성 범위
PL에 영향을 주는 요소는 SRP/CS안의 진단 및 모니터링 조치이다. 위험이 나타나거나 한 유닛의 고장 시에 안전 시스템의 올바른 동작여부가 명확하지 않으면 시스템의 상태는 유지하기 어려운 위험도에 노출되고 있음을 나타낸다. 결함이 있는 릴레이, 센서 전원선의 단락, 또는 고장 발생은 안전 시스템의 전체기능을 무력화 한다. 이러한 문제들로 인해 안전성이 유지 되도록 정기적으로 신뢰성 있는 부품들을 시험하는 것이 권장되기도 한다.
모든 부품들의 가장 적은 세세한 부분까지 정기적으로 시험 한다는 것은 가능하지 않으나 큰 부분의 이에 속해 있는 기능을 내부 시험을 통해서 시험 할 수는 있다. 전형적인 시험은 요소의 60% – 99% 를 시험 할 수 있다. 시험의 좋은 실행 도를 나타내는 척도는 다음 식과 같은 평균 진단 유효성 범위 (DCavg)로 나타낼 수 있다.
DCavg = λDD / λD
이 진단 유효성 범위값은 위험한 결함의 전체 고장비율 대 인식(발견) 가능한 위험한 고장비율의 관계식을 나타낸다.(표 4 참조)

CCF(Common Cause Failure) : 공통원인고장
안전시스템은 두 개나 그 이상의 채널로 구성 될 수 있으나 각 한 개의 결함을 통해 치명적인 고장이 발생 할 수 있다. 이런 종류의 결함을 CCF라고 하며 일반적으로 잘못된 계획, 결함이 많은 실행 등과 같은 조직적인 약점이 원인이 된다. 전형적인 예로서 다음과 같은 경우를 들 수 있다.
-다중 채널 구조를 갖는 출력의 단락.
-전자파 간섭, 온도나 습기와 같은 환경의 영향.
-프로그래밍의 결함.

다음 그림 5의 예를 통해 CCF를 설명하고자 한다. 한 개의 전원에 연결되어 있는 다중 채널의 구조로 구성 되어 있으며 두 개의 채널 구조의 각 채널은 전원이 공급 되어져야 한다.

회로부분은 채널 1,2에 전원을 공급해야 한다. 회로 부분의 고장은 갑자기 양 쪽의 채널에 높은 전압이 존재하게 할 수 있다. 좋지 않은 경우 양쪽의 출력 A1, A2에서 뒤에 연결된 Fail-Safe-Logic 이 스위칭을 위해 움직이게 되는 Stuck at Error(더 이상 변경 할 수 없는 고정 값을 입력이나 출력이 갖게 되는 결함)을 갖게 된다. 이것으로 인해 한 개의 결함은 전체 안전기능의 손실을 가져오게 된다. 이러한 결함을 피하기 위해서는 주도 면밀한 설계를 통해 가능하고 또 한 가지 방법은 전원을 분리하고 두 개의 회로부분을 응용한다.(그림 6 참조)

분리된 회로부분의 운용 시 짧은 시간 내에 두 개의 회로부분의 동시 고장에 대한 확률은 분명히 감소된다. 두 개의 회로부분이 명시되지 않은 입력 전압 인가를 통해서 손상을 입게 된다면 어느 정도의 위험도는 존재한다. 여기에 이러한 결함발생 경우를 방해하는 보호회로 또는 회로부분을 제공 받을 수 있다. 위에 보여준 2채널 전원장치는 항상 정기적으로 시험 된다면 CCF를 회피한다. 이미 회로부분이 문제가 발생하거나 규격 외 전압이 만들어 지거나 할 경우에, 다중 레이아웃은 미미한 도움만을 줄 것이다. ISO 13849 규격에서는 CCF를 참고할 테이블을 부록편 에서 발견 할 수 있다. 결함을 피하거나 적절한 조치들을 수록한 테이블은 기계를 제작하는 벤더와 운용자들이 결함에 대해 충분한 면역성을 갖추도록 테이블의 내용들을 평가하거나 요구되는 점수에 도달하기 위하여 최대 100 점 중에 총 65점을 획득해야 한다.
ISO 13849 안전도에 대해 평이하게 기술하고자 노력 하였으나 아직도 많은 부분이 미약합니다. 특히 다른 안전도 규격에서는 볼 수 없는 유압, 공압에 대한 ISO 안전도에 대해서도 서술하려 했으니 시간의 제약에 있어 다음 원고에서 이를 다룰 예정입니다. 그리고 인증에 대한 절차 및 안전도 구현을 위한 전문적인 내용은 다소 수학적인 내용이 포함되어 현장의 유저들과 구현하시는 엔지니어뿐 들에게 조금이나마 부담이 될 것 같아 서술하지 못했으나 전문적인 내용들은 세미나를 통해 자동화 분야에 종사하시는 엔지니어 분들과 함께 하고자 합니다. ISO 13849는 독일의 BGIA Report가 가장 정평이 있으며 여기에서 제공하는 SYSTEMA TOOL이 벤더 독립의 ISO 13849를 구현하는 데 가장 중요하고 널리 사용되는 TOOL 이기도 합니다. 다음에 기회가 되면 이 툴에 대해서도 소개할 예정입니다.
[참고문헌] 참고문헌
1. Funktionale Sicherheit von Maschinensteuerungen – Anwendung der DIN EN ISO 13849, BGIA-Report 2/2008
2. BS EN ISO 12100:2010
Safety of machinery —- General principles for design —- Risk assessment and risk reduction
(ISO 12100:2010)
글_ 박장환 교수
국립한경대학교 전기전자공학과

#머신빌더 #세이프티 #safety #박장환교수 #MTTFd #DINENISO13849
'3분 해설' 카테고리의 다른 글
| 역사학자 이이화 선생님 연보 및 저서 목록 (1) | 2020.04.01 |
|---|---|
| 머신빌더를 위한 머신 세이프티 국제 규정 해설(3) (0) | 2020.04.01 |
| 서울시 '재난 긴급생활비' 누가 어떻게 지원 받나? 지원 대상 및 신청 방법 (0) | 2020.03.18 |
| 머신빌더를 위한 머신 세이프티 국제 규정 해설(1) (0) | 2020.03.12 |
| 디지털 전환 지원 솔루션 (1) | 2020.03.06 |